In dieser Übung wollen wir Daten mit Hilfe des UART empfangen.
Für den Aufbau der Testschaltung benötigen wir nebst dem Experimentierboard mit eingesetztem AVR Controller folgende Bauteile:
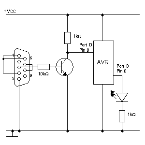
Da wir uns den Einsatz eines Pegelwandlers mit Inverters (MAX232 o.ä.)
sparen wollen müssen wir das Signal vom Partnergerät invertieren bevor wir es
an den Eingang des UART weiterleiten. Dazu
dient der Transistor, dessen Basis über den 10kW Vorwiderstand
angesteuert wird. Am Kollektor greifen wir das invertierte Signal ab und leiten
es zum Eingang des UART.
Wer es
ganz genau haben will kann aber natürlich auch einen integrierten Baustein wie
den MAX232 einsetzen.

Die Drahtbrücken in der Sub-D Buchse dienen der Simulation der Hardware-Handshake Signale.
Die LED wird über die Tastatur am PC gesteuert. Dazu wird ein Terminalprogramm am PC gestartet. Wird die Taste 1 gedrückt so soll die LED leuchten. Wenn die Taste 0 gedrückt wird erlischt die LED.
Die Baudrate sollte auf 9600 Baud eingestellt werden. Die Einstellungen am Terminalprogramm sind 8 Datenbits, 1 Stopbit, Keine Parität.
So, und jetzt bitte schön an die Arbeit.
Wenn es gar nicht klappen sollte, dann habt ihr hier den C-Quellcode und das Makefile meiner Musterlösung.
Wenn euch das Fieber gepackt hat könnt ihr euch auch eigene
Übungen ausdenken.
Wie wäre es zum Beispiel mit einem Schnittstellenwandler von Parallel nach
Seriell?
Die Musiker unter euch könnten eine MIDI-gesteuerte Lichtorgel entwerfen etc.,
etc. pp.
|
|